English
邮箱登录
ARP
OA系统
文献资源与服务
首 页
所况简介
所况简介
所长致辞
现任领导
两委委员
所务委员
学术委员会
学位评定委员会
机构设置
人才队伍
全体研究组长
智库团队负责人
青年研究员
科学研究
研究单元
科研进展
论文
专著
产业合作
产业合作概况
产业合作动态
专利技术推介
专利信息
软件著作权
资管公司(中科崟康)
研究生教育
博士后
概况
进站
出站
支撑平台
所级公共技术中心
采购管理平台
所级科学数据中心
国家鼠和兔类实验动物资源库
党建文化
组织体系
廉政建设
党群动态
科学普及
科普动态
科普作品
信息公开
信息公开规定
信息公开指南
信息公开目录
信息公开年度报告
预算决算公开
信息公开联系方式
博士后
概况
进站
出站
通知公告
资料下载专区
出站
您当前的位置 :
首页
>
博士后
>
出站
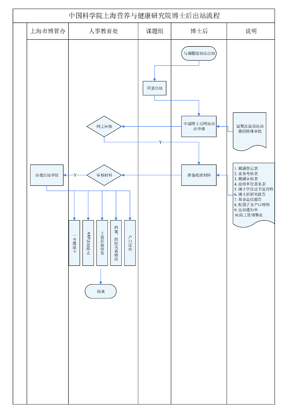
中国科学院上海营养与健康研究所博士后出站流程
发布时间:
2018-05-07
【字体:
大
中
小
】
上一篇:中国科学院上海营养与健康研究所博士后申请出站材料一览表
附件: